Introduction to Linked Lists

Array Behavior

Arrays are simple, popular, and built-in to the C/C++ language and they have certain characteristics, both good and bad.

The Good:

The Bad: The Ugly: Example of the limitation of arrays: Reading integers from a file into an array.

This is our algorithm:

  1. Allocate an array to hold the numbers
  2. Open a file for reading
  3. While there are more numbers in the file
    1. Read in a number
    2. Add it to the end of the array
  4. Close the file

// Prints each value in the integer array
void print_array(int array[], int size)
{
  int i;
  for (i = 0; i < size; i++)
    printf("%i   ", array[i]);
  printf("\n");
}

int main(void)
{
  int numbers[30]; // Holds at most 30 integers
  int count = 0;

    // Open text file of numbers for reading
  FILE *fp = fopen("numbers.txt", "rt");

    // Process the entire file
  while (!feof(fp))
  {
    int number;

      // Read next integer from the file
    if (fscanf(fp, "%i", &number) == 0)
      break;

      // Add the number to the end of the array
    numbers[count++] = number;
  }

    // Close the file
  fclose(fp);

    // Print the array
  print_array(numbers, count);

  return 0;
}
Of course, if there are more than 30 numbers, we are going to overwrite the end of the array.

Possible "fixes":

Linked Lists

We'd like to overcome the limitations of arrays. One way is to use a linked list. So, what is a Linked List? Notice that the structure above is sort of recursive. In other words, we're defining the structure by including a reference to itself in the definition. (Actually, there's only a pointer to a structure of the same type.)

When the compiler encounters a structure member, it must know the size of the member. Since the size of all pointers is known at compile time, the code above is completely sane and legal. (Also, the compiler already knows what a Node is.)

This example code:

  // #1 Declare 3 structs
Node A, B, C;

  // #2 Set the 'data' portions of the nodes
A.number = 10;
B.number = 20;
C.number = 30;

  // #3 Connect (link) the nodes together
A.next = &B;   // A's next points to B
B.next = &C;   // B's next points to C
C.next = 0;    // Nothing follows C
could be visualized as this:

After #1

After #2

After #3

With arbitrary addresses

The "problem" with this approach, is that we are declaring (and naming) all of the nodes at compile time. If we wanted to read a list of 30 integers from a file, we'd need to declare 30 Node structs. We're worse off than with arrays.

Notice from the diagram that naming struct B and C is redundant. Also remember that we don't "name" our individual elements of an array. We refer to them by supplying a subscript on the array name:

int numbers[30]; // 30 "anonymous" elements
numbers[5] = 0;  // We don't have a "name" for the 6th element
This principle of "anonymous" elements will apply to linked lists as well: For example, with named nodes (as in the example above) we can print out the data of each node very simply:
printf("%i\n", A.number); // 10
printf("%i\n", B.number); // 20
printf("%i\n", C.number); // 30
With unnamed nodes (i.e. access to the first node only):
printf("%i\n", A.number);             // 10
printf("%i\n", A.next->number);       // 20
printf("%i\n", A.next->next->number); // 30
Or, the more common method of using a loop to "walk" the list:
Node *pNode = &A; // Point to first node
while (pNode) 
{
  printf("%i\n", pNode->number); // Print data
  pNode = pNode->next;           // "Follow" the next pointer
}
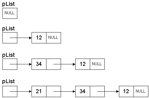
Visually:

Problem Revisited

Let's revisit the original problem of reading an unknown number of integers from a file:

ArrayLinked list
  1. Allocate an array to hold the numbers
  2. Open a file for reading
  3. While there are more numbers in the file
    1. Read in a number
    2. Add it to the end of the array
  4. Close the file
  1. Open a file for reading
  2. While there are more numbers in the file
    1. Read in a number
    2. Allocate a node to hold the number
    3. Add the node to the end of the list
  3. Close the file

int main(void)
{
  Node *pList = 0; // empty list
  
    // 1. Open a file for reading
  FILE *fp = fopen("numbers.txt", "rt");
  
    // 2. While there are more numbers in the file
  while (!feof(fp))
  {
    Node *pNode;
    int number;

      // A. Read next integer from the file
    if (fscanf(fp, "%i", &number) == 0)
      break;

      // B. Allocate a new node struct (same for all nodes)
    pNode = new Node;
    pNode->number = number; // Set the number
    pNode->next = 0;        // Set next (no next yet)

      // C. Add the new node to the end of the list
      // If the list is NULL (empty), this is the first
      // node we are adding to the list. 
    if (pList == 0)
      pList = pNode;
    else
    {
        // Find the end of the list
      Node *temp = pList;
      while (temp->next)
        temp = temp->next;

      temp->next = pNode; // Put new node at the end
    }
  }
    // 3. Close the file
  fclose(fp);
  print_list(pList);  // Display the list
  
  return 0;
}
Make sure you can follow what each line of code is doing. You should definitely draw diagrams until you are very comfortable with linked lists. (Which won't be until after you graduate, and even then you should still draw diagrams!)

Note these two sections especially:

Creating a new node for each element of data (number in the file):

  // Allocate a new node struct (same for all nodes)
pNode = new Node;
pNode->number = number; // Set the number
pNode->next = 0;        // Set next (no next yet)
Adding the new node to the end of the list:

  // If the list is NULL (empty), this is the first
  // node we are adding to the list. 
if (pList == 0)
  pList = pNode;
else
{
    // Find the end of the list
  Node *temp = pList;
  while (temp->next)
    temp = temp->next;

  temp->next = pNode; // Put new node at the end
}

Also note the print_list function used above:

void print_list(Node *list)
{
  while (list)
  {
    printf("%i   ", list->number);
    list = list->next;
  }
  printf("\n");
}
A few points to make so far:

Also note that this very simple example does not do any error handling, especially the condition where new fails. In Real World™ code, you would need to have code that handles the case when new fails and deal with it accordingly.

Adding Nodes

Let's address the last two points now. First, this one: "The time it takes to add a node to the end of the linked list takes longer as the list grows."

This is simply because we are adding to the end and we don't have any immediate (random) access to the end. We only have immediate access to the first node; all of the other nodes must be accessed from the first one. If the list is long, this can take a while.

Solution #1: Maintain a pointer to the last node (tail).

We add a variable to track the tail:

Node *pList = 0; // empty list
Node *pTail = 0; // no tail yet


Solution #2: Insert at the head of the list instead of the tail. This is simpler yet. This has the "feature" that the items in the list will be reversed.

Freeing Nodes

Up until now, we haven't deleted any of the nodes. Since we called new for these nodes, we have to call delete when we're through. This is straight-forward using another while loop:

while (pList)
{
  Node *temp = pList->next;
  delete pList;
  pList = temp;
}
Diagrams for deleting the nodes.

Notes thus far:

Creating Functions

The code that was shown thus far manipulates all of the nodes in the list directly. What this means is that the lists were not "passed" to another function to do the work. In real code, you would create functions to do things such as AddToEnd, AddToFront, DeleteFront, FindItem, etc. The reason to do this is simple: we want to be able to re-use the functionality so that we can perform these operations on any list.

However, there is a slight caveat. Something that we've discussed many times before but still confuses many new programmers: Passing a pointer to a function. Remember these points about passing parameters to functions:

With linked lists, we may want a function to add a new node to the front of a list. The way we do this is to point the new node's next pointer at the first node in the list, and then have the head pointer point at the new node. This is trivial and we saw it above in this page.

This means that, instead of passing the head node to the function, we need to pass a pointer to the head node to the function. This will allow the function to change what the head pointer will point at.

So, a function to add a node to the head of a list would be prototyped something like this (assuming a linked list of integers):

  // Adds a node to the front of the list
void AddToFront(Node **ppList, Node *pNode);
  1. ppList - a pointer to the head pointer (i.e. the address of the head pointer)
  2. pNode - a pointer to the new node that will be inserted at the front of the list
So, a possible implementation of the function may look like this:
void AddToFront(Node **ppList, Node *pNode)
{
    // The new node's next pointer will point at the first node
  pNode->next = *ppList;   
  
    // Now, the head pointer points at the new node, which is now at the front.
    // Notice that we are dereferencing the pointer to modify the original head pointer.
    // The client passed in the address of the head pointer so we could change it.
  *ppList = pNode;         
}
As a rule of thumb, any function that might change what the head pointer is pointing at must take a pointer to a pointer to a node. If not, then the function will only change a copy of the head pointer, which, as everyone knows, will have no effect on the original head pointer. You would need to use a similar technique for a function that added to the end of a list as well. To help understand this concept, draw a diagram and see how passing pointers to pointers produces the desired results.

There is nothing fancy or weird or exotic about passing pointers to pointers. The only way a function can change the original data is if it receives a pointer to the data. If the data happens to be a pointer itself, then a pointer to the pointer must be passed in order to change it. This is why some of the linked list functions must pass pointers to pointers to nodes.

Doubly Linked Lists

A doubly linked list is a list that has two pointers. In addition to the next pointer, it has a previous pointer. This allows you to traverse the list in both directions.

An example node structure for a doubly linked list:

struct Node
{
  int number;        // data portion
  struct Node *next; // node after this one
  struct Node *prev; // node before this one
};


Compared with singly linked lists, double linked lists:

The implementations for functions to manipulate doubly linked lists would be similar to the singly linked lists functions, with the additional code for dealing with the previous pointer.


To summarize, linked lists:

Why not do away with arrays and use linked lists for all lists?