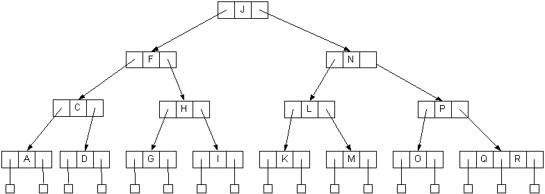
Original tree:




After inserting A:




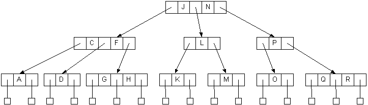
After inserting I: